Emedastine Difumarate
Click to View Image
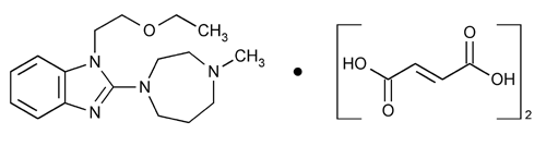
C17H26N4O·2C4H4O4 534.57
1H-Benzimidazole, 1-(2-ethoxyethyl)-2-(hexahydro-4-methyl-1H-1,4-diazepin-1-yl)-, (E)-2-butenedioate (1:2).
1-(2-Ethoxyethyl)-2-(hexahydro-4-methyl-1H-1,4-diazepin-1-yl)benzimidazole fumarate (1:2) [87233-62-3].
» Emedastine Difumarate contains not less than 98.5 percent and not more than 101.0 percent of C17H26 N4O·2C4H4O4, calculated on the dried basis.
Packaging and storage— Preserve in tight, light-resistant containers, at controlled room temperature.
USP Reference standards 11
USP Emedastine Difumarate RS
.
Identification—
A:Infrared Absorption 197K
Test specimen— Dry for 3 hours at 105.
B: The retention time of the major peak in the chromatogram of the Test solution corresponds to that of emedastine in the chromatogram of the System suitability solution, as obtained from the Chromatographic purity test.
C: Dissolve about 23 mg of Emedastine Difumarate in 25 mL of water. Add 1 mL of a solution prepared by mixing 20 mL of cupric sulfate solution (1 in 5) and 8 mL of pyridine: a precipitate is formed in the blue solution within one minute.
pH 791: between 3.0 and 4.5, in a solution (2 in 1000).
Loss on drying 731 Dry at 105 for 3 hours: it loses not more than 0.5% of its weight.
Residue on ignition 281: not more than 0.1%.
Heavy metals, Method II 231: not more than 0.002%.
Chromatographic purity—
Buffer solution— Dissolve 3.9 g of monobasic sodium phosphate and 2.5 g of sodium dodecyl sulfate in 1.0 L of water. Adjust with phosphoric acid to a pH of 2.4.
Mobile phase— Prepare a filtered and degassed mixture of Buffer solution and acetonitrile (1:1). Make adjustments if necessary (see System Suitability under Chromatography 621).
System suitability solution— Prepare a solution in Mobile phase containing 0.10 mg of USP Emedastine Difumarate RS and 0.04 mg of 4-methylbenzophenone per mL.
Standard solution— Dissolve an accurately weighed quantity of USP Emedastine Difumarate RS in Mobile phase, and dilute, stepwise if necessary, with Mobile phase to obtain a solution having a known concentration of about 0.003 mg per mL.
Test solution— Prepare a solution of Emedastine Difumarate in Mobile phase containing about 1.0 mg per mL.
Chromatographic system (see Chromatography 621)— The liquid chromatograph is equipped with a 280-nm detector and a 4.6-mm × 15-cm column that contains 5-µm packing L1. The flow rate is about 1.0 mL per minute. Chromatograph the System suitability solution, and record the peak responses as directed for Procedure: the relative retention times are about 0.2 for fumaric acid, 1.0 for emedastine, and 2.0 for 4-methylbenzophenone; the resolution, R, is not less than 2.0; the column efficiency determined from the emedastine peak is not less than 1500 theoretical plates; the tailing factor is not more than 2.0; and the relative standard deviation for replicate injections is not more than 2.0%.
Procedure— Separately inject equal volumes (about 10 µL) of the Mobile phase, Standard solution, and Test solution into the chromatograph, and record the chromatograms, allowing the elution to continue for a period of not less than twice the retention time of emedastine. Measure the areas for all of the peaks, disregarding the fumaric acid peak and peaks corresponding to those obtained from the Mobile phase. Calculate the percentage of each impurity in the portion of Emedastine Difumarate taken by the formula:
100(ri / rS)
in which ri is the peak response for each impurity obtained from the Test solution; and rS is the peak response for emedastine in the Standard solution: not more than 0.3% of any individual impurity is found; and not more than 1.0% of total impurities is found.
Assay— Dissolve about 200 mg of Emedastine Difumarate, accurately weighed, in 50.0 mL of glacial acetic acid. Titrate with 0.1 N perchloric acid VS, determining the endpoint potentiometrically, using suitable electrodes (see Titrimetry 541). Perform a blank determination, and make any necessary correction. Each mL of 0.1 N perchloric acid is equivalent to 26.73 mg of C17H26N4O·2C4H4O4.
Auxiliary Information— Please check for your question in the FAQs before contacting USP.
Topic/Question Contact Expert Committee
Monograph Daniel K. Bempong, Ph.D.
Senior Scientist
1-301-816-8143
(MDPS05) Monograph Development-Pulmonary and Steroids
Reference Standards Lili Wang, Technical Services Scientist
1-301-816-8129
RSTech@usp.org
USP32–NF27 Page 2245
Pharmacopeial Forum: Volume No. 28(4) Page 1110
Chromatographic Column—
Chromatographic columns text is not derived from, and not part of, USP 32 or NF 27.