Mupirocin
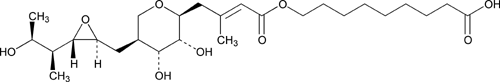
Click to View Image
C26H44O9 500.62

Nonanoic acid, 9-[[3-methyl-1-oxo-4-[tetrahydro-3,4-dihydroxy-5-[[3-(2-hydroxy-1-methylpropyl)oxiranyl]methyl]-2H-pyran-2-yl]-2-butenyl]oxy]-,[2S-2(E),3,4,5[2R*, 3R*(1R*,[2R*)]]]-.
(E)-(2S,3R,4R,5S)-5-[(2S,3S,4S,5S)-2,3-Epoxy-5-hydroxy-4-methylhexyl]tetrahydro-3,4-dihydroxy--methyl-2H-pyran-2-crotonic acid, ester with 9-hydroxynonanoic acid [12650-69-0].
» Mupirocin contains not less than 920 µg and not more than 1020 µg of mupirocin (C26H44O9) per mg, calculated on the anhydrous basis.
Packaging and storage— Preserve in tight containers.
Identification— The IR absorption spectrum of a mineral oil dispersion of it exhibits maxima only at the same wavelengths as that of a similar preparation of USP Mupirocin RS.
Crystallinity 695: meets the requirements.
pH 791: between 3.5 and 4.5, in a saturated aqueous solution.
Water, Method I 921: not more than 1.0%.
Assay—
pH 6.3 phosphate buffer— Prepare 0.05 M monobasic sodium phosphate, and adjust with 10 N sodium hydroxide to a pH of 6.3 ± 0.2.
Mobile phase— Prepare a suitable mixture of pH 6.3 phosphate buffer and acetonitrile (750:250), pass through a suitable filter of 0.5 µm or finer porosity, and degas. Make adjustments if necessary (see System Suitability under Chromatography 621).
Standard preparation— Transfer about 11 mg of USP Mupirocin Lithium RS, accurately weighed, to a 100-mL volumetric flask, add 25 mL of acetonitrile, and swirl to dissolve. Dilute with pH 6.3 phosphate buffer to volume, and mix.
Resolution solution— Adjust 10 mL of Standard preparation with 6 N hydrochloric acid to a pH of 2.0, allow to stand for 2 hours, and adjust with 5 N sodium hydroxide to a pH of 6.3 ± 0.2.
Assay preparation— Transfer about 11 mg of Mupirocin, accurately weighed, to a 100-mL volumetric flask, add 25 mL of acetonitrile, and swirl to dissolve. Dilute with pH 6.3 phosphate buffer to volume, and mix.
Chromatographic system (see Chromatography 621) The liquid chromatograph is equipped with a 229-nm detector and a 4.6-mm × 25-cm column that contains packing L1 based on spherical silica particles. The flow rate is about 2 mL per minute. Chromatograph the Resolution solution, and record the peak responses as directed for Procedure: the relative retention times are about 0.9 for the mupirocin acid hydrolysis product and 1.0 for mupirocin, and the resolution, R, between the mupirocin acid hydrolysis product and mupirocin is not less than 2.0. Chromatograph the Standard preparation, and record the peak responses as directed for Procedure: the tailing factor is not more than 2, the column efficiency is not less than 1500 theoretical plates when calculated by the formula:
5.545(tr / Wh / 2)2
in which the terms are as defined therein. The relative standard deviation for replicate injections is not more than 2.0%.
Procedure— [note—Use peak areas where peak responses are indicated.] Separately inject equal volumes (about 20 µL) of the Standard preparation and the Assay preparation into the chromatograph, record the chromatograms, and measure the responses for the major peaks. Calculate the quantity, in µg, of mupirocin (C26H44O9) in each mg of Mupirocin taken by the formula:
(MS E / MU)(rU / rS)
in which MS is the weight, in mg, of USP Mupirocin Lithium RS taken to prepare the Standard preparation; E is the mupirocin equivalent, in µg per mg, of USP Mupirocin Lithium RS; MU is the weight, in mg, of mupirocin taken to prepare the Assay preparation; and rU and rS are the mupirocin peak responses obtained from the Assay preparation and the Standard preparation, respectively.
Auxiliary Information— Please check for your question in the FAQs before contacting USP.
Topic/Question Contact Expert Committee
Monograph Ahalya Wise, M.S.
Scientist
1-301-816-8161
(MDANT05) Monograph Development-Antibiotics
Reference Standards Lili Wang, Technical Services Scientist
1-301-816-8129
RSTech@usp.org
USP32–NF27 Page 3012
Pharmacopeial Forum: Volume No. 28(4) Page 1148
Chromatographic Column—
Chromatographic columns text is not derived from, and not part of, USP 32 or NF 27.