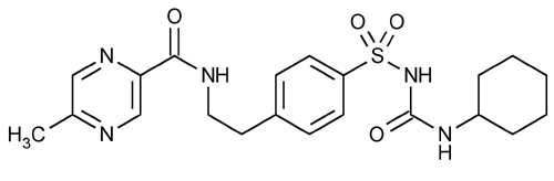
Glipizide
Click to View Image
C21H27N5O4S 445.54

Pyrazinecarboxamide, N-[2-[4-[[[(cyclohexylamino)carbonyl]amino]sulfonyl]phenyl]ethyl]-5-methyl-.
1-Cyclohexyl-3-[[p-[2-(5-methylpyrazinecarboxamido)ethyl]phenyl]sulfonyl]urea [29094-61-9].
» Glipizide contains not less than 98.0 percent and not more than 102.0 percent of C21H27N5O4S, calculated on the dried basis.
Packaging and storage— Preserve in tight containers, protected from light. Store at room temperature.
Identification—
B: Ultraviolet Absorption 197U
Solution: 20 µg per mL.
Medium: methanol.
C: The retention time of the major peak in the chromatogram of the Assay preparation corresponds to that in the chromatogram of the Standard preparation, as obtained in the Assay.
Loss on drying 731 Dry it in vacuum at 100 for 3 hours: it loses not more than 1.0% of its weight.
Residue on ignition 281: not more than 0.4%.
Heavy metals, Method II 231 The limit is 0.005%.
Related compounds— [note—Use low-actinic glassware for solutions containing glipizide and glipizide related compounds.]
test 1 (limit of methyl-N-4-[2-(5-methylpyrazine-2-carboxamido)ethyl] benzenesulfonyl carbamate)—
Buffer solution— Add 4.0 mL of n-butylamine to 1000 mL of water. Adjust with phosphoric acid to a pH of 3.00 ± 0.05.
Diluent— Prepare a mixture of water, acetonitrile, and methanol (3:1:1).
Mobile phase— Prepare a filtered and degassed mixture of Buffer solution, acetonitrile, and methanol (3:1:1). Make adjustments if necessary (see System Suitability under Chromatography 621).
Standard stock solution— Prepare a solution of USP Glipizide RS in methanol containing about 0.1 mg per mL.
Standard solution— Prepare a solution of USP Glipizide Related Compound A RS in methanol containing about 0.1 mg per mL. Pipet 2.0 mL of this solution into a 100-mL volumetric flask, add 2.0 mL of the Standard stock solution, dilute with Diluent to volume, and mix. This solution contains about 0.002 mg of USP Glipizide RS and about 0.002 mg of USP Glipizide Related Compound A RS per mL.
Test solution— Transfer about 25 mg of Glipizide, accurately weighed, to a 25-mL volumetric flask, dissolve in and dilute with methanol to volume, and mix. Pipet 4.0 mL of this solution into a 10-mL volumetric flask, dilute with Diluent to volume, and mix.
Chromatographic system (see Chromatography 621)— The liquid chromatograph is equipped with a 280-nm detector and a 4.6-mm × 25-cm column that contains packing L1. The column temperature is maintained at 30. The flow rate is about 1 mL per minute. Chromatograph the Standard solution, and record the peak responses as directed for Procedure: the relative standard deviation for replicate injections is not more than 5.0% for each peak. [note—The retention time of the glipizide peak is about 45 minutes; for the purpose of identification, the relative retention times for glipizide related compound A and glipizide are about 0.12 and 1.0, respectively.]
Procedure— Separately inject equal volumes (about 35 µL) of the Standard solution and the Test solution into the chromatograph, record the chromatograms, and measure the peak responses. In the Test solution, identify the peaks that correspond to glipizide related compounds A, B, and C, based on their relative retention times: the relative retention time for glipizide related compound A is given above; glipizide related compound B, if present, elutes immediately after glipizide related compound A, and these two peaks are not resolved by this method; glipizide related compound C elutes at a relative retention time of approximately 1.1. Disregard these impurities when using Test 1, as they will be controlled using Test 2.
In the Test solution, identify the peak that corresponds to methyl-N-4-[2-(5-methylpyrazine-2-carboxamido)ethyl] benzenesulfonyl carbamate impurity, based on its relative retention time, which is about 0.18. Calculate the percentage of this impurity and any other individual impurity in the portion of Glipizide taken by the formula:
100(CG / CT)(ri / rSG)
in which CG is the concentration, in mg per mL, of glipizide in the Standard solution; CT is the concentration, in mg per mL, of Glipizide in the Test solution; ri is the peak response for each individual impurity obtained from the Test solution; rSG is the glipizide peak response obtained from the Standard solution. Disregard any impurity peak that is less than 0.05%. Not more than 0.5% of any individual impurity is found.
test 2 (limit of related compounds A, B, and C)—
0.02 M Phosphate buffer, Mobile phase, Impurity standard stock solution, System suitability solution, Sensitivity solution, and Chromatographic system— Proceed as directed in the Assay.
Impurity standard solution— Accurately transfer 5.0 mL of the Impurity standard stock solution into a 100-mL volumetric flask, and dilute with methanol to volume. Accurately transfer 10.0 mL of the solution obtained into another 100-mL volumetric flask containing 20 mL of acetonitrile and 60 mL of 0.02 M Phosphate buffer. Sonicate the solution for about 5 minutes, dilute with 0.02 M Phosphate buffer to volume, and mix. This solution contains about 0.0005 mg of each of glipizide related compounds A, B, and C per mL.
Test solution— Use Assay preparation.
Procedure— Separately inject equal volumes (about 10 µL) of the Impurity standard solution and the Test solution into the chromatograph, record the chromatograms, and measure the peak responses. Calculate the percentage of each of the glipizide related compounds A, B, or C in the portion of Glipizide taken by the formula:
100(CS / CT)(rU / rS)
in which CS is the concentration, in mg per mL, of the respective glipizide related compound in the Impurity standard solution; CT is the concentration, in mg per mL, of Glipizide in the Test solution; rU and rS are the peak responses for the respective glipizide related compound obtained from the Test solution and the Impurity standard solution, respectively. Not more than 0.5% of any individual impurity is found; and not more than 1.5% of total impurities is found, the results for Test 1 and Test 2 being combined.
Assay— [note—Use low-actinic glassware for solutions containing glipizide and glipizide related compounds.]
0.02 M Phosphate buffer— Dissolve 2.84 g of anhydrous dibasic sodium phosphate in 1000 mL of water. Adjust with phosphoric acid to a pH of 6.00 ± 0.05.
Mobile phase— Prepare a filtered and degassed mixture of 0.02 M Phosphate buffer, acetonitrile, and methanol (70:20:10). Make adjustments if necessary (see System Suitability under Chromatography 621).
Standard stock preparation— Transfer accurately weighed amounts of USP Glipizide RS to a suitable volumetric flask, and dissolve in methanol with the aid of sonication for about 5 minutes to obtain a solution having a known concentration of about 1.0 mg of glipizide per mL.
Standard preparation— Accurately transfer 10.0 mL of the Standard stock preparation into a 100-mL volumetric flask containing 20 mL of acetonitrile and 60 mL of 0.02 M Phosphate buffer. Sonicate the solution for about 5 minutes, dilute with 0.02 M Phosphate buffer to volume, and mix. This solution contains about 0.1 mg of glipizide per mL.
Impurity standard stock solution— Transfer accurately weighed amounts of USP Glipizide Related Compound A RS, USP Glipizide Related Compound B RS, and USP Glipizide Related Compound C RS to a suitable volumetric flask, and dissolve in methanol with the aid of sonication for about 5 minutes to obtain a solution having known concentrations of about 0.1 mg of each of glipizide related compounds A, B, and C per mL. [note—Glipizide related compound A is N-{2-[(4-aminosulfonyl)phenyl]ethyl}-5-methyl-pyrazinecarboxamide; glipizide related compound B is 6-methyl-N-[2-(4-sulfamoylphenyl)ethyl]pyrazine-2-carboxamide; and glipizide related compound C is 1-cyclohexyl-3-[[4-[2-[[(6-methylpyrazin-2-yl)carbonyl]amino]ethyl]phenyl]sulfonyl]urea.]
System suitability stock solution— Transfer an accurately weighed amount of USP Glipizide RS to a suitable volumetric flask, dissolve in methanol with the aid of sonication for about 5 minutes, and add an accurately measured volume of Impurity standard stock solution to obtain a solution containing about 1.0 mg of glipizide and about 0.005 mg of each of glipizide related compounds A, B, and C per mL.
System suitability solution— Accurately transfer 10.0 mL of the System suitability stock solution into a 100-mL volumetric flask containing 20 mL of acetonitrile and 60 mL of 0.02 M Phosphate buffer. Sonicate the solution for about 5 minutes, dilute with 0.02 M Phosphate buffer to volume, and mix.
Sensitivity solution— Accurately transfer 5.0 mL of the System suitability solution into a 25-mL volumetric flask, dilute with Mobile phase to volume, and mix.
Assay stock preparation— Transfer about 100 mg of Glipizide, accurately weighed, to a 100-mL volumetric flask, dissolve in about 50 mL of methanol with the aid of sonication for about 5 minutes, dilute with methanol to volume, and mix.
Assay preparation— Accurately transfer 10.0 mL of the Assay stock preparation into a 100-mL volumetric flask containing 20 mL of acetonitrile and 60 mL of 0.02 M Phosphate buffer. Sonicate the solution for about 5 minutes, dilute with 0.02 M Phosphate buffer to volume, and mix.
Chromatographic system (see Chromatography 621)— The liquid chromatograph is equipped with a 225-nm detector and a 4.6-mm × 25-cm column that contains 5-µm packing L43. The column temperature is maintained at 40. The flow rate is about 1 mL per minute. Chromatograph the System suitability solution, and record the peak responses as directed for Procedure: the elution order is glipizide related compound A, glipizide related compound B, glipizide, and glipizide related compound C; the resolution, R, between glipizide related compound A and glipizide related compound B peaks is not less than 1.8, and the resolution, R, between glipizide and glipizide related compound C peaks is also not less than 1.8; the tailing factor for the glipizide peak is not more than 2.0; and the relative standard deviation for 5 replicate injections is not more than 1.5% for the glipizide peak and not more than 5.0% for each of the related compounds peaks. Chromatograph the Sensitivity solution, and record the peak responses as directed for Procedure: the signal-to-noise ratio for each of glipizide related compound A and glipizide related compound B peaks is not less than 15.
Procedure— Separately inject equal volumes (about 10 µL) of the Standard preparation and the Assay preparation into the chromatograph, record the chromatograms, and measure the peak responses. Calculate the percentage of C21H27N5O4S in the portion of Glipizide taken by the formula:
100(CS / CU)(rU / rS)
in which CS and CU are the concentrations, in mg per mL, of glipizide in the Standard preparation and the Assay preparation, respectively; and rU and rS are the glipizide peak responses obtained from the Assay preparation and the Standard preparation, respectively.
Auxiliary Information— Please check for your question in the FAQs before contacting USP.
Topic/Question Contact Expert Committee
Monograph Elena Gonikberg, Ph.D.
Senior Scientist
1-301-816-8251
(MDGRE05) Monograph Development-Gastrointestinal Renal and Endocrine
Reference Standards Lili Wang, Technical Services Scientist
1-301-816-8129
RSTech@usp.org
USP32–NF27 Page 2499
Pharmacopeial Forum: Volume No. 32(5) Page 1453
Chromatographic Column—
Chromatographic columns text is not derived from, and not part of, USP 32 or NF 27.